关灯
收起左侧

[真题回忆] 【真题】2024年公共管理学考研初试回忆版真题!附押题情...

0
回复
4714
查看
[复制链接]

5957

主题

23

回帖

2万

积分

超级版主

积分
28609
发表于 2024-1-3 10:05:11 | 显示全部楼层 |阅读模式
 
2024年华工公共管理学考研初试试题新鲜出炉,感谢提供真题的考研er!华工考研院近期将会陆续更新专业真题,敬请关注!

参加24华工考研各专业真题召集活动!免费参加估分课&复试指导!

image001.png

据不完全统计,华工考研院资料命中以下初试题目(持续更新)
2024年华工公共管理学初试押题

一、名词解释(5*8=40分)
1.社会保障支出【公共管理蓝宝书67页】【公共管理基础班讲义115页】
【公共管理强化班讲义47页】
image002.png
image003.png
image004.png

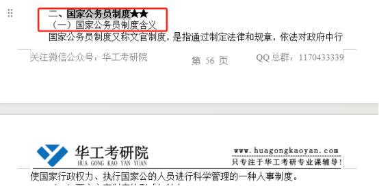
4.国家公务员制度【公共管理蓝宝书56页】【公共管理强化班讲义82页】
image005.png

5.政府绩效【公共管理蓝宝书79页】【公共管理基础班讲义120页】
【公共管理强化班讲义135页】【公共管理冲刺班讲义7页】
image006.png

6.政策科学【公共管理蓝宝书46页、247页】【公共管理基础班讲义30页】【公共管理强化班讲义9页】【公共管理冲刺班讲义4页】
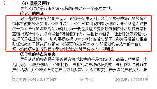
7.寻租【公共管理蓝宝书235页】【公共管理基础班讲义79页】【公共管理强化班讲义27页】
image007.png
image008.png

8.预算管理【公共管理蓝宝书63页】【公共管理基础班讲义111页】【公共管理强化班讲义45页】【公共管理冲刺班讲义7页】
image009.png

二、简答题(5*10=50分)
1.简述1970年以来的新公共管理理论。【公共管理基础班讲义28页】

2.简述政府工具的分类及其特性。【公共管理蓝宝书P257页】【公共管理基础班讲义P44页】【公共管理强化班讲义P12页】

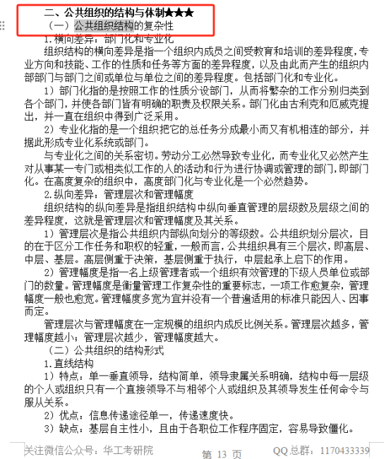
3、简述公共组织结构【公共管理蓝宝书P13页】【公共管理强化班讲义P12页】

4.简述事业单位的改革历程及改革方向。【公共管理蓝宝书P74页】【公共管理基础班讲义P143页】【公共管理强化班讲义P57页】
image010.png
image011.png

5.谈谈你的公共部门绩效管理的认识。【公共管理蓝宝书P79页】【公共管理基础班讲义P120页】【公共管理强化班讲义P50页】【公共管理冲刺班讲义P70页】
image012.png

三、论述题(3*20=60分)
1.根据新公共管理关于领导力和人事管理的理论,论述在科层制体系下,如何更好的激励员工和有效问责?
2.论述签约外包的合理性及其可能引发的问题。
3.政府与市场的关系是二十大报告的重点之一。论述如何做好有效市场和有为政府?

2024年华南理工大学社会研究方法真题

一、名词解释(5*6=30分)
1.社会科学研究【公共管理冲刺班讲义P19页】
image001.png
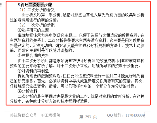
2.二次分析【公共管理蓝宝书P293页】【公共管理强化班讲义P143页】【公共管理冲刺班讲义P22页】
image002.png image003.png image004.png
3.结构效度【公共管理基础班讲义P249页】【公共管理模拟卷一】
image005.png image006.png
4.定性研究方式【公共管理蓝宝书P183页】
image007.png
5.变量测量

二、简答题(5*10=50分)
1.简述实验法的基本要素和设计中存在的难题。【公共管理基础班讲义P241页】
image008.png

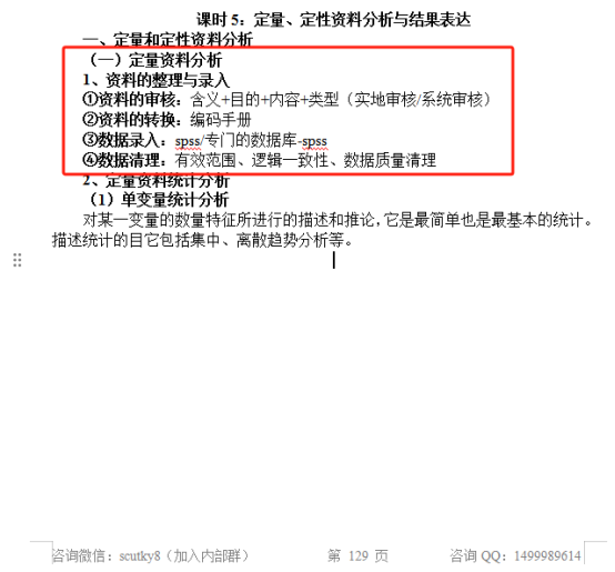
2.简述定量资料分析的关键步骤。【公共管理蓝宝书P167页】【公共管理基础班讲义P169页】【公共管理强化班讲义P129页】【公共管理冲刺班讲义P23页】
image009.png image010.png image012.png



3.简述分析单位中常见的两种错误。【公共管理蓝宝书模拟卷三】【公共管理基础班讲义P184页】【公共管理强化班讲义P103页】


image013.png image014.png image015.png

4.简述无结构访谈前的准备和控制技巧。【公共管理蓝宝书P179页】【公共管理基础班讲义P233页】【公共管理冲刺班讲义P22页】
image016.png image017.png image018.png

5.简述文献述评的步骤和方法。【公共管理蓝宝书P145页】
image019.png

三、论述题(2*20=40分)
1.根据自身经历,论述如何确定高质量的研究问题。【公共管理强化班讲义模拟卷】
image020.png

2.据实际情况,论述如何克服实际研究中的伦理困境。
四、案例设计题(30分)
以“地方政府推动高质量发展”为主题,设计研究方案,包括研究问题、研究内容、研究意义、研究方法和研究设计。
华工论坛底部图.png
image013.png
image014.png
image015.png
image016.png
image017.png
image018.png
image019.png
image020.png
image011.png
回复

使用道具 举报

 
您需要登录后才可以回帖 登录 | 立即注册

本版积分规则

关注我们:微信订阅号

官方微信

官方公众号

公司服务热线:

18819151593

公司地址:广州市番禺区大学城明志街1号广州大学城信息枢纽楼812

运营中心:广州市番禺区大学城明志街1号广州大学城信息枢纽楼812

邮编:510000 Email:huagongkaoyan@foxmail.com

Copyright   ©2017-2021  华南理工大学考研论坛_华工考研论坛_华工考研辅导网©技术支持:考研院    ( 粤ICP备19157446号 )